Probyte
web kauppa
Hardware
Software
Diffentriaali rele
Laite on tehty kesämökin
energiaa säästävään
lämpötilasäätöön.
Jos mökki jätetään talveksi ilman
lämpöä, sisätiloihin tulee kosteusvaurioita.
Jos mökkiä lämmitetään turhaan energiaa kuluu
suuria määriä.
Differentiaalisäädin pitää lämpötilan
asetetun astemäärän verran
lämpimämpänä kuin ulkoilma.

Tässä on laitten toimitaperiaate
Anturit ova n NTC-antureita.

Tässä on laitten ulkonäkö kuva.
Siinä on vielä sarjaliikenneliitin, mutta sitä ei
tarvita kuin kehityksessä
Mitat ovat 56 * 58 mm
Laite on suunniteltu tähän koteloon
http://probyte.fi/images/1599BGY.jpg
http://probyte.fi/html/kotelo.html

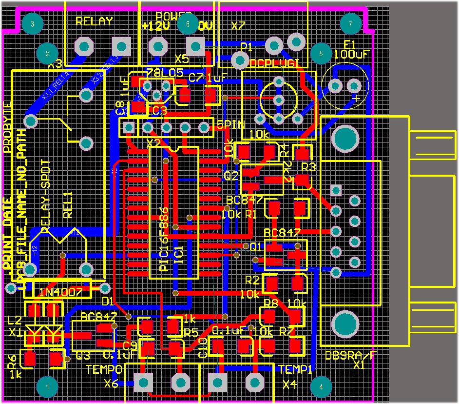
Tässä on laitteen piirikaavio
Tuo sarjaliikenneliitin tarvitaan vain ohjelman kehitystä varten.
Tekniset tiedot
Käyttöjännite 12DC 60mA.
230VAC/12V pistoketeholähde tarvitaan lisäksi http://probyte.fi/html/teholahteet.html.
Ohjausrele 10A 250V
Punainen merkkiled loistaa kun rele vetää.
Vihreä merkkivalo
loistaa 0.5 s välein
Releen toiminta kerran minuutissa.
Anturit:
1 sisäanturi 1m johto. NTC lämptila-anturi
2 ulkoanturi 3m johto. NTC lämptila-anturi
Hinta 80 e/sis alv

Saatavilla myösdiffrentiaalireleen rekennussarja.
Siinä on pintaliitos prosessori kytketty ja ohjelmoitu, muut osat
mukana.
Koteloksi käy melkein mikä tahansa muovilaatikko.
Ei 12V teholähdettä, eikä koteloa mukana.
Hinta 40 e sis alv
====
Tässä on aikasempia versioita



Differentiaalitrimmeri: kun säädin on täysin oikealla,
differenssi on 0C ja kun säädin on täysin
vastapäivään differenssi on 10C. Normaaliasetus on 5C.
Hystereesi on 1 C.
Toimintaviive 1 minuutti.
Jos lämpötilat ovat ulkona saman kuin sisällä,
laite pyrkii lämmittämään sisätilan (esim.) 5C
lämpöisemmäksi kuin ulkoilma.
Kosteus ei tiivisty silloin sisätilaan.
Testaus :lämmitä sisäanturia kädessä, rele
päästää kun sisälämpö on suurempi
kuin 5C.
Irrota anturista ja rele vetää.
Huomaa minuutin toimintaviive.
Käytä lämmityspattereissa lisäksi niiden omaa
termostaattia, jotta tila ei lämpiä turhaan
kesällä, jos keväällä laite jää
vahingossa päälle.
==
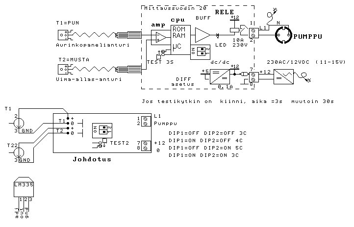
Tässä Velin tekemä lisäys, verkkopistoke.

Tässä on uusin differentiaalirele

Tätä mallia on vielä saatavilla.
H inta: 80 e(sis alv)

Laitetta voidaan käyttää aurinkokeräimen
lämmittämän uima-ammeen mittaamiseen.
Kun aurinko nousee, aurinkokennon lämpötila nousee ja sen
lämmittämä vesi voidaan laittaa uima-altaan veden
lämittämiseen pumpun avulla.


- Laite mittaa kahden anturin
lämpötilaeroa ja ohjaa
aurinkopaneelin vesipumppua lämpötilan mukaan.
- Jos aurinkopaneelin lämpötila on
suurempi kuin asetettu lämpötilaero, pumppu toimii 30
sekunnin
jaksoissa.
- Mukana toimitetaan kaksi puolijohdeanturia.
- Toinen kytketään aurinkopaneelin
lähtöpuolelle ja toinen kylmän veden puolelle.
- Käyttäjä voi
säätää sopivan differentiaalilämpötilan
3,4,5 tai 6 C DIP-kytkimillä
- Mittausalue 0- 100C
- Pumpun toimintamerkkivalo
näkyy kannen läpi
- Käynistettäissä
käytetään pumppua sekunti testausta varten.
- Anturijohdoissa on jatkoliittimet (RCA).
Kaapeleita on helppo jatkaa vakiojatkokaapeilla
- Pumpun ohjausrele on 10A 230VAC
- Käyttöjännite12-16V
50mA


Tässä on mitattu käyrä
Ruskea käyrä on ulkoilman lämpötila, sisinen on
veden lämpötila

===
Ota yhteyttä :
oh3gdo@gmail.com
Probyte Oy
Veisunkatu 17
33820 Tampere
puh 0456012074
probyte.fi